浙江省住房和城乡建设厅关于工程监理企业信用评价的实施意见
  • 当前位置: 首页    政策法规

       为进一步推进建设工程监理行业信用体系建设,规范工程监理企业从业行为,加强行业自律,促进建设工程监理行业健康有序发展,根据《浙江省公共信用信息管理条例》和《关于加快推进信用“531X”工程 构建以信用为基础的新型监管机制的实施意见》《建筑市场信用管理暂行办法》等有关规定,现就工程监理企业信用评价工作提出如下实施意见。

      一、总体要求

      (一)在浙江省行政区域内从事房屋建筑、市政工程监理服务的工程监理企业,均应按本办法在全省范围内实施信用评价。

      (二)工程监理企业信用评价遵循依法、公开、公平、公正的原则进行,不收取任何费用。

      (三)省级住房城乡建设主管部门负责全省工程监理企业信用评价的统一管理,制定和组织实施全省统一的工程监理企业信用评价标准,依托浙江省建筑市场公共服务管理平台建设和管理全省工程监理企业信用管理应用。

      设区市住房城乡建设主管部门负责所辖行政区域内工程监理企业信用评价的组织实施、信息采集、信用等级确定和评价结果使用等工作。

      县级住房城乡建设主管部门负责所辖行政区域内工程监理企业信用评价的信息采集和评价结果使用工作。

      二、评价方法

      (四)工程监理企业信用评价采用打分制,由企业基本信息分(40分)、良好信息加分(40分)、不良信息扣分三部分组成。

      (五)企业基本信息分由基础能力分、工程业绩分两部分组成,满分40分。

      基础能力分,满分5分。工程监理企业同时具有有效的营业执照、工程监理企业资质证书得2分, 缺一项即不得分;具有工程监理综合资质得3分、具有工程监理专业甲级资质得2分、具有工程监理专业乙级及以下资质得1分。

      工程业绩分,按企业有效工程项目数量及规模评分,满分35分。在浙江省建筑市场监管公共服务系统中具有施工许可证的工程项目,自施工许可证发放之日起24个月内为有效工程项目。工程项目数量评分,每个项目得0.5分,最高得15分。工程规模评分,满分20分,按施工许可证中的工程造价以下列规则计算:建筑工程,累计3000万元得0.5分(不足3000万元按3000万元计算、超过3000万元不足6000万元按6000万元计算,以此类推);市政公用工程,累计1000万元得0.5分(不足1000万元按1000万元计算、超过1000万元不足2000万元按2000万元计算,以此类推)。

      (六)良好信息加分,对照《工程监理企业良好信息加分标准》(附件1)评分,最高40分。

      同一企业的同一类别或同一企业的同一工程具有同一性质不同级别良好信息的,按最高级别标准加分,不作累计加分。

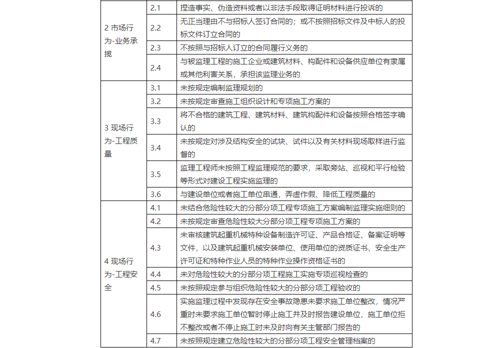
      (七)不良信息扣分,根据企业被依法认定的违法行为,对照《工程监理企业不良信息扣分标准》(附件2)扣分,初始分70分。

      同一企业的同一事项涉及多个扣分标准的,按照扣分最高标准执行,不作累计扣分。

      (八)根据信用管理应用中的数据,自动生成企业日信用综合评价分值。对应评价分值将企业信用分A、B、C、D、E五个等级,具体划分标准由各设区市住房城乡建设主管部门确定并向社会公布。

      三、信息采集和异议处理

      (九)各级住房城乡建设主管部门应当指定专人或委托专门机构负责建筑市场信用信息的采集和推送工作,加强信用信息安全管理。

      (十)信用信息统一采集至全省工程监理企业信用管理应用,按照“谁采集、谁负责”原则进行分类采集。

      企业基本信息以浙江省建筑市场公共服务管理平台上的数据为准。

      良好信息和不良信息涉及项目的,原则上由项目所在地县级住房城乡建设主管部门负责采集;其他良好信息和不良信息,省内工程监理企业由企业注册地县级住房城乡建设主管部门负责采集,省外工程监理企业由首次入浙所在地县级住房城乡建设主管部门负责采集。在本省行政区域以外产生的良好信息和不良信息以全国建筑市场监管公共服务平台发布数据为准。良好信息和不良信息有效期起始日期以文件发布时间为准。

      (十一)各级住房城乡建设主管部门应当建立异议信用信息申诉与复核制度。工程监理企业对信用信息存在异议的,可以向录入该信息的住房城乡建设主管部门提出书面申诉,并提交相关证明材料,经录入该信息的住房城乡建设主管部门核实后予以修正。

      四、评价成果应用

      (十二)企业信用评价结果依法与行政许可、市场准入、招投标管理、日常监督检查、激励性评价等挂钩,实行差异化管理。

      (十三)建立守信激励机制,对信用评级较高的工程监理企业在日常监管中合理降低抽查比例和频次,鼓励降低工程各类保证金比例或者免缴保证金。

      (十四)建立失信惩戒机制,对信用评级较低的工程监理企业可在日常管理中列为监管重点对象、加强检查频次,在实施行政许可时列为重点审查对象,在行政管理中取消已享受的行政便利措施等。

      五、其他

      (十五)各设区市建设主管部门可根据本意见,制定实施细则。

      (十六)本意见自2022年9月30日起施行。


      附件:

      1.工程监理企业良好信息加分标准

      2.工程监理企业不良信息扣分标准

      3.附录


浙江省住房和城乡建设厅

2022年6月20日

图片
图片
图片
图片