国家发展改革委办公厅关于印发《公共信用信息报告标准(2021年版)》的通知
  • 当前位置: 首页    政策法规

国家发展改革委办公厅关于印发《公共信用信息报告标准(2021年版)》的通知


发改办财金〔2021〕28号


各省、自治区、直辖市和新疆生产建设兵团发展改革委,北京市经济和信息化局、河北省政务服务管理办公室、吉林省政务服务和数字化建设管理局、黑龙江省营商环境建设监督局:


为认真贯彻落实《国务院办公厅关于加快推进社会信用体系建设 构建以信用为基础的新型监管机制的指导意见》(国办发〔2019〕35号)和《国务院办公厅关于印发全国深化“放管服”改革优化营商环境电视电话会议重点任务分工方案的通知》(国办发〔2019〕39号)有关要求,建立全国统一的信用报告标准,推动信用报告结果实现异地互认,我委研究制定了《公共信用信息报告标准(2021年版)》,现印发给你们,请遵照执行。


联系人:李璐,010-68538377;姜呈凯,010-68502400


国家发展改革委办公厅

2021年1月8日


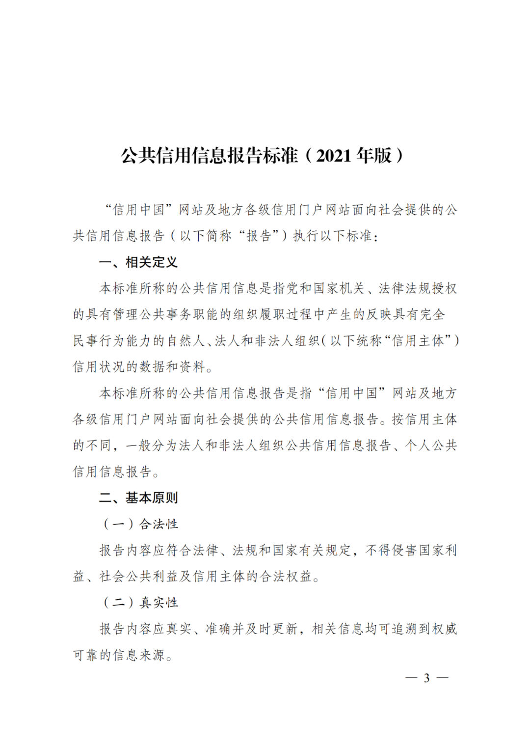
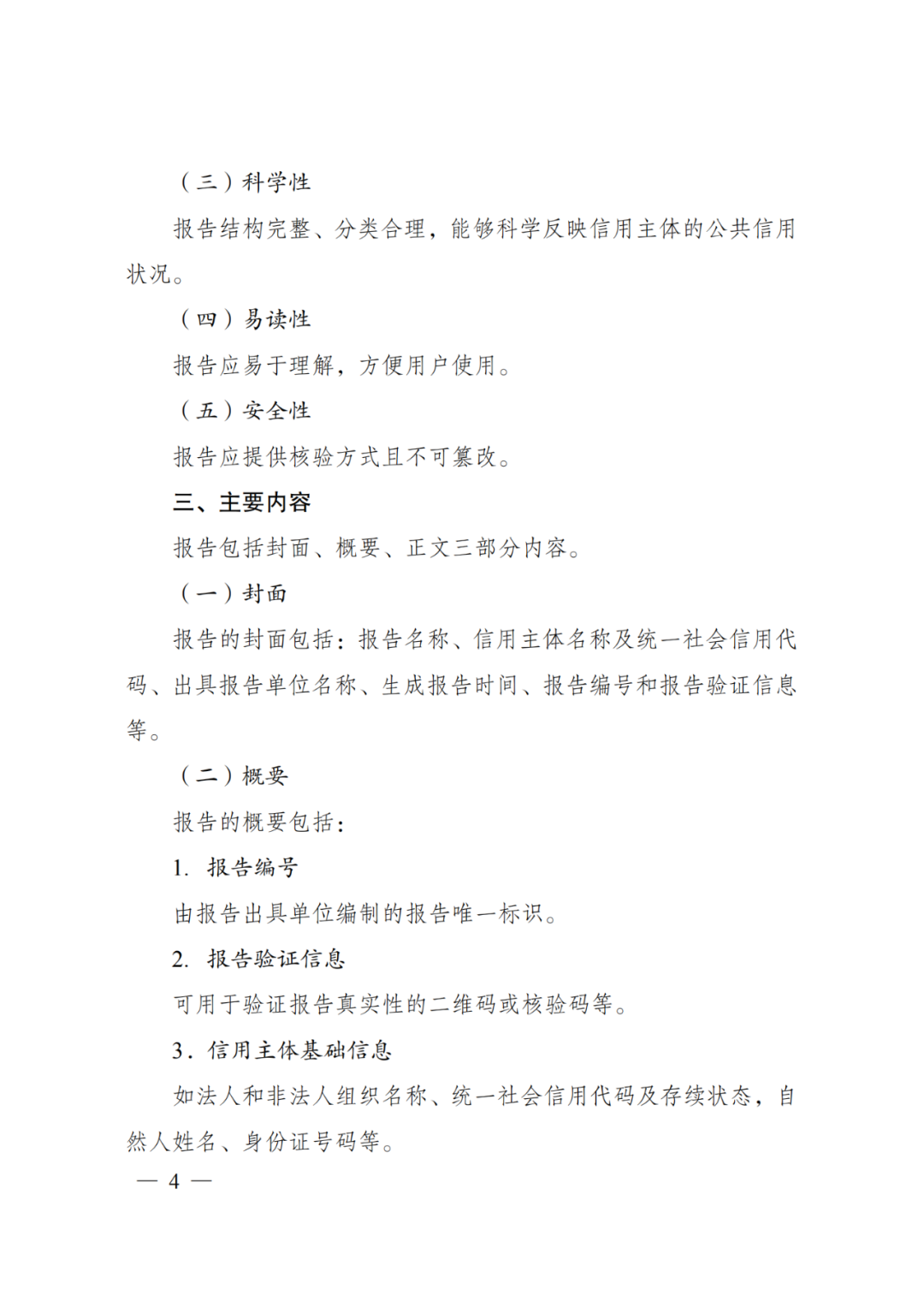
新版要求与模板如下:

图片
图片
图片
图片
图片
图片
图片
图片
图片
图片