林钧跃:社会信用体系支撑的新型诚信教育方法
  • 当前位置: 首页    信用研究


摘要:社会信用体系构建出了新的诚信道德规则体系,正在改变社会文化和大众生活方式。只有通过诚信教育作为转换媒介,才能使诚信道德规则体系落地施行,将每个人的思维和行为方式纳入到符合诚信道德规则的轨道。传统诚信教育方法难以起到转换媒介作用,必须利用社会信用体系提供的技术和信用信息基础设施支撑,研发新型诚信教育方法,才能实现转换目标。


比较传统诚信教育方法,基于社会信用体系的新型诚信教育方法有着明显不同的特征,包括教育理念、教育目标和技术路线等,而且其方法论是颠覆性的。为创新诚信教育方法,需要为诚信道德规则体系建立新的知识体系。新型诚信教育方法的实践性极强,在实践方法上,全民都将被动参与其中,而主动参与方式则要随着失信惩戒机制的完善而开启。新型和传统两种诚信教育方法之间存在衔接的可能性,或可由采取二者叠加使用的策略。


关键词:诚信道德、新型诚信教育方法、传统诚信教育方法、诚信教育工程。


一、

社会信用体系承担诚信教育任务


诚信教育是“诚信道德教育”的简称,我国自古就有将其列为道德教育和教养内容的传统。


开展诚信道德建设工作和实施诚信教育工程,一直被列为社会信用体系的建设任务之一。在刚执行完毕的《社会信用体系建设规划纲要(2014-2020)》中,开篇就将“诚信道德建设”定义为社会信用体系建设的任务内容:“……以树立诚信文化理念、弘扬诚信传统美德为内在要求,以守信激励和失信约束为奖惩机制,目的是提高全社会的诚信意识和信用水平。”[1] 显然,社会信用体系内涵和外延的定义是以“文明型国家”为立足点和出发点的,以解决我国物质文明与精神文明发展不匹配的问题,化解人民群众对更加美好生活的向往与政府治理能力和服务水平不足之间的矛盾为目标。[2]


在早年的社会信用体系框架雏形中,诚信教育就被设计为狭义社会信用体系的一项基本功能,具有“一级指标”地位[3]。也就是说,社会信用体系从来都重视以诚信价值观为代表的精神文明建设问题。依据社会心理学观点,由社会信用体系建立起来的“情境力量”能影响和减少个体失信等不正当行为,激励个体正当的守信行为。


二十年来,尽管社会信用体系建设工作成绩斐然,特别是在首个规划期内推进力度很大,却在诚信教育工程设计和实施方面存在明显短板,诚信教育工作的效率、效果和成本均显出不足。其实,社会信用体系已经构建了出新的诚信道德规则体系,为新型诚信教育方法创造出能产生“范式转换(Paradigm Shift.)”的技术和制度条件。但是,诚信教育工作却始终囿于传统诚信教育方法,在方法论上没能顺势取得“质”的突破。


图片


图1 早期定义的狭义社会信用体系基本功能示意


诚信教育被设定为社会信用体系的基本功能,有着其内在的逻辑合理性。众所周知,社会信用体系理论和技术框架设计始于1999年,当时处在中国经济跨入信用经济门槛的前夜。最初,为它设定的基本目标主要有两个:一是防范、转移和控制商业赊销和金融信用投放产生的信用风险,为企业建立信用管理功能提供技术支撑,建立适合信用经济发展的市场交易规则,为整顿和规范市场经济秩序提供抓手;二是以“集成式”工程方法快速建起我国的大征信体系,实现对发达国家成熟征信体系的赶超。


如果从中国社会道德重建角度诠释上述功能,建立新的市场交易规则就意味着重塑商业伦理。在社会信用体系的“功能块”中,失信惩戒机制是核心手段(图2)。在理论上,“伦理”与“道德”两个概念大致相同,经常互换使用,两个术语之间的细小差别在于:“道德更多地或更有可能用于个人,更含主观、主体、个人、个体意味;而伦理更具客观、客体、社会、团体的意味。”[4] 自然科学对道德的描述则是:“道德是一种自然现象,受制于自然选择的力量,植根于神经生物学,受地方生态学的塑造,并为文化发展所修改。”[5]


图片


图2 失信惩戒机制及其内涵


图2中的“失信联合惩戒机制”由官方的“社会信用体系建设部际联席会议”负责实施;“市场联防机制”由市场参与者实施,实施范围有可能突破市场而介入社会领域。“守信激励机制”似乎在名称上与“失信惩戒机制”对等,但社会信用体系主要是防控广义“信用风险”的治理工具,守信激励只是其次要的辅助功能。


近年来,失信惩戒机制落地运行,建立其一系列以诚信道德为主的道德规则,规则主要用来规范各类市场参与者经济行为的,其价值内涵是维护市场经济秩序暨公共利益。但是,只要架设一条“物质VS精神”的转换通道,就可在精神层面上体现规则的价值观,而设计和建设基于社会信用体系的 “新型诚信教育方法”,就是为建造一条高效率的转换通道奠定基础。


依据道德哲学理论描述文明,人类接受的道德原则可以归结为诚实、贵生、自尊、谦虚、智慧、节制、勇敢和中庸[6]。文明是人类社会存在的理想,在上世纪中后期,以联合国为代表的国际组织为寻找全球共同接受的道德做过研究,多次对全球各文化和宗教进行大规模调查研究,发现“全世界各民族达成共识的好品德可辨明为三种:谦逊(无我)、仁爱(同情)和诚实。”[7] 可见“诚实”(或“忠诚”)被人类共同认可的一种“美德”或“善”,确定了“诚信”符合人类的普世道德观。以中国社会道德规范的践行情况为例,上溯至孔夫子周游列国传播儒学的“轴心时代”,凡两千五百余年来,中国社会的诚信道德教化几乎从未间断过。“诚信”是被中华文明认定的美德,在最崇高的“仁义礼智信”道德观中占有一席之地。


但是,我国现阶段存在着相当严重的社会道德和商业伦理失陷问题,存在着物质文明建设与精神文明建设不相匹配的矛盾。郑永年教授曾说:“当代中国的两种显著的并存现象是:一方面是过去的四十年取得了高速经济发展,创造了世界经济史上的奇迹;另一方面,是社会道德体系的解体。”[8]


2020年8月,我国精神文明建设工作的最高领导机构—中央精神文明建设指导委员会(以下简称“中央文明委”)印发了《关于开展诚信缺失突出问题专项治理行动的工作方案》,针对当前经济社会中的诚信热点问题和群众反映强烈的失信突出问题,组织中央文明委有关成员单位,集中开展10项诚信缺失突出问题专项治理行动。[9] 


其实,这是继2018年8月印发了《关于集中治理诚信缺失突出问题 提升全社会诚信水平的工作方案》之后,中央文明委再次就治理诚信缺失问题发文,说明了中央文明委决心根除先后合计19类诚信缺失严重的社会问题。


在先后两次《工作方案》中, 中央文明委均对诚信建设提出多项具体要求,包括“加强诚信理念教育,开展诚信实践活动,把诚信建设作为群众性精神文明创建活动的重要内容,引导各地区各部门构建诚信教育体系,不断增强人们的诚信理念、规则意识、契约精神,努力打造不敢失信、不能失信、不愿失信的社会环境,积极构建诚信社会、诚信中国。”


中央文明委采取连续行动和务求根除上述领域的失信,同时高度重视诚信道德建设及诚信教育,所期望的是取得整治失信的长效和根治。对照《工作方案》在诚信教育体系构建方面的要求可以发现,社会信用体系建设工作存在不足之处,特别是在推进诚信道德教育方面。也就是说,整治失信要取得长期效果,寻得根治之策,必须设法提升各行各业从业人员诚实守信的精神境界,实现物质文明向精神文明方向的转变,需要诚信教育工程发挥“桥梁”作用,即在“守信行为”和“诚信道德”之间的桥梁。


从诚信教育的目标和成效看,传统诚信教育方法确实存在着效果不佳、效率低下和人力物力成本高等问题,而新型诚信教育方法冒出了苗头却没得到重视。如果不能在诚信教育方法上取得突破性改进,或推倒重来,则不可能达到中央文明委所期望的效果。因此,在十四五规划期,社会信用体系建设应该在创新诚信教育方法上大力投入研发,重新设计诚信教育工程。


二、

新型诚信教育方法论


千百年来,主流的传统道德教育主要采用“注入式(灌输式)”教育方法,运用的基本策略是将圣贤教导、主流价值观和道德榜样组合形成道德教条链条,对受教者进行灌输,刺激其大脑认知神经,促使其产生积极反应,致使道德教条内化为其价值观。传统道德教育方法的施教者往往假设,受教者终究能够觉悟,其文明素质会不断提高,并落实到其行为方式。公式化的传统道德教育过程可被描述为:教条灌输—觉悟提升—心理反应—生理反应(行为落实)。当然,诚信道德教育只是道德教育体系中的一个类别,且采用相同的教育方法。经实践检验,依此原理形成的道德教育方法,用于培育小众的“君子”人群有效,而用于教导普罗大众则收效并不理想。在社会处于道德水平普遍低下的发展阶段,传统道德教育方法效果差且收效慢。


就方法论来说,新型诚信教育方法对诚信道德问题的性质认识不同。之所以将其冠以“新型”,为的是与传统诚信教育方法加以区分。在学理渊源和技术方法上,前者绝非是在后者的基础上“升级”,而变化性质是“质变”或“新类别”。当然,在科学依据上,新型诚信教育方法刺激受教者的脑科学机理不同,受教者做出理性守信决定的心理过程也不同。


对社会来说,个人理性具有公共道德方面的意义。新型诚信教育方法追求受教者个人理性的目标,还极力压缩其做出道德决定的时间,以提高其决策效率。所以,比较传统诚信教育方法,新型诚信教育方法的工作原理大不相同,也存在着教育理念上的差异,更多地依靠道德规则体系和技术手段。在公众利益和公共道德面前,怎样“让(自觉)”或“迫使(他觉)”受教者做正确的道德选择?传统诚信教育方法寄望于通过启发式教育使受教者达到自觉,而新型诚信教育方法则通过技术操作则使他觉作用于受教者。


也就是说,由于得到了社会信用体系提供的支撑,新型诚信教育方法可以用最简单和最直观的方式培育或训练受教者的理性,阻断其惯常出现的思想斗争和心理博弈,让其理性思维直达“选择诚信”的终点。新型诚信教育方法对受教者的觉悟和自觉不抱有幻想,使用技术手段去迫使受教者的行为符合诚信道德的底线,因而能缩短教育过程,降低施教者的功用。用科学哲学语言描述,即在教育方法上发生质变性质的“范式转移”,前者对后者实现了颠覆性的替代。


依据从“刺激源”过渡到“有意识自制(意志力)”的行为心理学理论,也能很好地解释新型诚信教育方法为什么有效的原因。由社会信用体系形成强度足够大的刺激,将失信惩戒和守信激励过程和效果深度告知受教者,在受教者头脑中映射出“刺激源”。如果要改变一个人的认知,只要受教者能感知到这个刺激源,就会改变其认知,并影响或控制其行为方式。[10]


因此,在设计新型诚信教育方法时,可以将传统诚信教育方法中的精神文明和心灵感应移出研究框架,将“明理而后行”的教育方法进行次序颠倒和形式简化,而且无须考虑内化道德教条和提升精神文明问题。所谓次序颠倒和形式简化是指,描述教育过程的公式被改造为:行为强制—心理反应—惯性生理反应—懵懂觉悟。


由此可见,新型诚信教育方法之所以提高了效率,是因删除了受教者的思维过程。也就是说,新型诚信教育方法具有“唯目的论”特征,关注如何将诚信原则直接导入受教者行为自律的轨道,追求受教者展示出诚信行为并产生惯性,而不似传统诚信教育方法追求受教者达到“心理与认知协调”。新型诚信教育方法仅要求受教者“行为与认知协调”。如果非要比较“发展受教者道德认识、陶冶受教者道德情感、培养受教者道德行为习惯”的德育三段论,新型诚信教育方法极大地弱化了前两项德育教育的内容。


每个社会都拥有各自的道德规则体系,而在道德规则体系的构成上,中外则有所不同:


(1)外国的道德规则体系可被抽象为:法律+宗教教规。


(2)我国的道德规则体系的构建为:法律+儒家纲常,而“儒家纲常”往往落实于“氏族宗法”。


(3)针对社会精英群体的道德规则体系是不同的,可描述为:法律+主流价值观。


因此,要使一种道德成功地实现哲学意义上的“精神”与“物质”之间的转换,构建道德规则体系是必不可少的环节,它能起到转换媒介的作用。以儒家道德建设的经验为例,先由孔孟学说及其社会实践为基础形成一种意识形态,再先后由汉代董仲舒和宋代朱熹为代表的士大夫建立起“宗法族规”类型的规则,经过各朝代政府推行,致使贯彻儒家宗法的“乡约民俗”遍及全国。于是,儒家道德规则体系形成了,儒家道德得以内化于全球的华人社会。当然,世界上其他成功的道德体系建立方式均同此理,无不以宗教律法或戒律发挥转换媒介作用。


我国的社会信用体系已经过多年的建设和运行,建起了一个诚信道德规则体系,并由信用信息基础设施和大数据环境提供了数字化落地的条件。在社会信用体系的强有力支持下,采用新型诚信教育方法强调“规则”意识,可以打通社会“诚信规则”与受教者“守信行为”之间的通道。新型诚信教育方法还能基于受教人群进行分类和分级,设计出具有针对性的转换通道,最终能将转换通道优化为捷径。脑科学研究发现:“通过奖惩系统使社会标准内化,对社会群体是非常有用的”[11]。只要借助社会信用体系的支撑,以新型诚信教育工程做转换媒介,便可将诚信道德规则(包括社会公德)内化为受教者的行为和习惯。当然,研发新型诚信教育方法还需要教育学的“临门一脚”,即用教育学方法集成诚信道德规则,建立一个二级学科,并借以社会信用体系的诚信教育工程快速推广。


在方法论上,新型诚信教育方法的研发工作需要有理论依据,符合也须考虑诚信道德规则的政治正确性和落地施行的合法性。如果非要将新型诚信教育方法做学科归类,有可能将其归类到道德哲学(伦理学)范畴,其内容包含涉及意识形态的德育内容。所以,方法设计应有政治正确性方面的考虑。然而,社会信用体系建设工作由国务院社会信用体系建设部际联席会议领导,该领导机制所确定的各项原则均体现了党政政策精神,合法合规性也有保障,既符合广大人民群众的愿望,又与社会主流价值观吻合。因此,保证了新型诚信教育方法及基于此的诚信教育工程的政治正确性,其“培养诚实守信、遵守社会公德的公民”的教育方针,也符合《中华人民共和国教育法》第5条的要求。


鉴于社会信用体系框架下的诚信道德规则立足于人的“本性”或“天性”,新型诚信教育方法的理论依据必然是社会科学和自然科学的交叉,其社会科学属性的理论依据有三类:


(1)社会信用体系理论,特别是其中的失信惩戒机制原理;(2)道德哲学,又称伦理学。(3)信用经济学及新兴的行为经济学,应用社会学。


其在自然科学领域的理论依据主要包括:(1)行为心理学及心理学咨询理论;(2)神经科学及其脑科学分支,含激素调节药理和人工智能的人机联通技术。以上述理论为依据,可将新型诚信教育方法的工作原理描述如下(图3)。


图片


图3 设计新型诚信教育方法采用的技术路线


新型诚信教育方法更贴近规则,而规则的底线是法律,特别是《民法典》和正处在全国人大立法程序中的《社会信用法》。因此,诚信道德规则体系及其落地存在着合法性问题,它须在法律框架内建立和施行。鉴于法律有着自身的局限性,立法受到政治、宗教和社群利益的制约,而且存在立法周期长问题。在技术上,法律难于对特定人群分类分级,适应社会经济发展阶段的时效性差,还不宜将信用治理细化。


比较而言,建立诚信道德规则的难度小,允许个性化设计,它的主要优点包括:


(1)具有针对性:可以根据商团、宗教、精英等不同群体的形象、特征和需求建立有针对性的规则,或者建立适用于某行业特殊失信或违规群体的规范。


(2)能细化:法律的颗粒度粗糙,达不到道德规则的细化效果,道德规则能在内容和松紧程度上细化,分行业建立职业道德规范,依据地域性风俗建立乡约村规方。


(3)寿命长:在和平年代,有不少道德规则能形成代际相传的行为习惯和民俗文化,不似法律需要周期性修改。


至于诚信道德规则及其施行是否存在“泛化信用”问题,或者失信惩戒措施会违反法律的“一事不二罚”原则。法学专家曾就此做出反驳说明:“信用联动奖惩并不是独立的权利或行政处罚类型,而是‘获得有利对待’或‘遭到不利对待’的概括表述,可以理解为是一个工具箱,有的时候会嵌入到行政许可、行政处罚、行政给付等具体行政行为之中,有的时候则会融入政务服务便利化措施的予夺,有的时候则会成为政府分类监管的重要依据……不同的事项,对应的是不同的法律权限,切忌将其与行政处罚挂起钩来。……这是陌生人社会制度化的‘信用惩戒’。


在一些欧美国家,乘车逃票被查获,构成了窃取有价服务罪,虽只是一种轻罪,事主未必因此坐牢,但可能会在就业、获取公共服务等方面面临种种不便,这也是‘联动惩戒’。


凡此种种,均与行政处罚法‘一事不二罚’法理毫不相干。”[12] 也就是说,社会信用体系对失信者实施的失信惩戒方法是合法合规的,一般惩罚方式局限于信用福利的“给予”、“减损”或“剥夺”范围之内,判断标准主要基于信用记录的企业信用等级和个人信用分。


总之,鉴于社会信用体系造就的“诚信道德规则体系”已经形成,我们需要将诚信教育工作重点转移,设立“让诚信道德规则落地”为核心目标的新型诚信教育方法。因此,新型诚信教育方法可以被定义为:在社会信用体系技术、数据和制度条件支持下,以诚信道德规则落地施行为目标,培养诚实守信组织和个人的教育方法。


三、

新型诚信教育方法的特征


与传统诚信教育方法比较,新型诚信教育方法在教育理念、教学内容、教育方法和目标人群等方面都有所不同。由于诚信道德规则是无须理解的,因此初阶新型诚信教育方法更关注受教者的生理反应,即建立对规则的条件反射,让受教者形成实践理性(practical reason)。


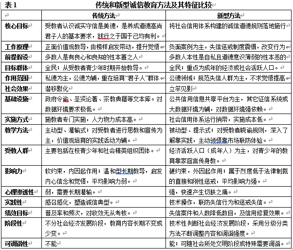
从脑科学的认知形成的角度看,新型诚信教育方法是对传统诚信教育方法的延长,向着坐标轴的思维降阶方向延伸。而从教育学及现行思教方式的角度看,虽然新型诚信教育方法具有理论颠覆性,在教育方式上却是朝着“训练”的方向降阶,使受教者形成极简的线性思维方式。选取若干指标对两种诚信教育方法进行比较,可以凸显出新型诚信教育方法的特征,特别是与传统诚信教育方法的不同之处(表1)。


图片


通过比较可以看出,新型诚信教育方法之所以迥异于传统诚信教育方法,也提示施教者不宜继续套用旧方法。从表中可以看出,社会信用体系与新型诚信教育方法之间存在“母子关系”,它是实现诚信教育方法创新的必要条件。另外,社会信用体系建立起的治理失信的新制度及其实施方法,不仅构建了诚信道德规则体系,还催生出新的诚信文化,改变企业的经营方式和大众的生活方式是必然的。而要实现这种社会变革平稳进行,需要实施新型诚信教育工程起到催化作用。


社会信用体系是由数据驱动,在表中列出的新型诚信教育特征,基本上都赖以“金融信用信息基础数据库”和“全国公共信用信息共享平台”两大基础设施的支撑,并以其它社会和市场大数据环境辅佐之。社会信用体系基于海量数据和智能分析,用技术改变了治理失信的思维方式,也打破了参与性的空间格局,使得诸多信用、诚信和文明道德规范取得普及性的推行和实践。因此,在设计新型诚信教育方法时,应该总结和提炼由社会信用体系实践取得的经验,使其上升为理论,补充发展社会信用体系基础理论,为新型诚信教育方法的研发提供更为坚实的理论支持。


仅从表中列出的诸般差异看,似乎出现了这种预兆:“革命出现之前会聚集一大批反常现象,尽管科学家铆足劲地想把它们塞进公认的解释框架,但任何已被奉为圭臬的科学方法均无法解释这些棘手的现象。”[13] 如果将新型诚信教育方法视为诚信教育方法的改进方向,或可认为诚信教育方法即将发生“范式转移”,产生新旧替代关系,或实现主辅转换。换言之,发生在诚信教育方法上的变化是革命性的质变,允许传统诚信教育方法逐渐“退位”,让效果不佳的诚信教育方法将接受新范式的引导,从思教式的传统框架下解放出来,致使大比例的替代关系形成。


但是,换一个角度看问题,不对新旧两种诚信教育方法进行对比,而是将二者割裂,让新型诚信教育方法在前,传统诚信教育方法衔接于后,形成首尾相接的排列形式。由此,我们可以认为二者之间的关系是互补性关系,为诚信教育方法设计者提供了将二者叠加使用的想象空间。


四、

在教育学意义上的创新


基于社会信用体系的新型诚信教育,在内容和特征上与传统诚信教育方法差异非常大。从教育学角度看,新型诚信教育方法需要教育学意义的集成,也需要教育方式方法上的创新,其任务性质和任务量不亚于建设一个新学科。无论将来政府做出怎样的教育方针性质的政策决定,是否施行将两种诚信教育方法进行叠加的教育政策,都需要根据教育学原理对新型诚信教育方法进行“再创作”,


主要内容包括建立:


(1)诠释诚信道德规则的知识体系;


(2)基于失信惩戒机制(失信联合惩戒、市场联防和守信激励)的实践方法;


(3)教育制度和管理制度;


(4)与传统的政思和道德教育的有机衔接。


由社会信用体系建立的诚信道德规则是新生事物,启动研发基于社会信用体系的新型诚信教育方法的工作,首要任务就是为其构建“知识体系”。


这个新知识体系涵盖两大类知识:


(1)物质文明类知识:定义覆盖四大领域的现行的广义社会信用体系,以及城市信用体系和行业信用体系建设方式,还包括其信用信息基础设施和大数据环境;


(2)精神文明类知识:定义支撑社会道德和商业伦理重建的诚信道德规则体系为主,正在建立健全的制度环境为辅;社会信用和信用监管相关法律法规是底线,包括各级人大立法、政府部门规章和部际联席会议联署的备忘录。


(3)诠释社会信用体系的运行原理,诚信道德规则体系的作用方式,以及两类文明之间的逻辑关系(图4)。


值得一提的是,构建新知识体系的意义十分重大,可将其视为改进中国传统文化和推动中华文明进步的重要举措。以诚信道德建设为切入点的“道德重建”不以政治运动形式出现,但其改造社会和提升文明的力度是巨大的,社会影响定会是深远的。


图片


图4 现阶段为新型诚信教育方法构建的知识体系及其主要内容示意


新型诚信教育的教育方针是宣贯由社会信用体系铸就的诚信规则。要实现诚信教育的目标,让受教者取得参与社会信用体系的实践经验和获得亲身体验是必不可少的教育过程,重实践和感受是新型教育方法的特点。因此,在方法设计上,应将实践方法与知识体系构建放在同等重要的位置,实践方法是构成新型诚信教育方法的两根大柱之一。


具体而言,新型诚信教育的实践方法可被分为两种:


(1)被动实践方法:失信惩戒机制作用于城市信用体系或行业信用体系,负责运行的政府或组织机构遵循“告知原则”或公示牌制度,落实失信惩戒和守信激励措施,各类受教者被要求参与其中,被动接受奖惩;


(2)主动实践方法:受教者参与市场联防机制的建设和运行,基于“制度性黑名单”,将“社会性黑名单”和“拒绝授信”等方法运用至法人企业和个体工商户的经营管理,作用于信用交易和社会交往,包括“信用承诺制”实践[14]。


完善失信惩戒机制,启动其中的市场联防机制建设,能提升组织和民众对社会信用体系建设工作的参与度,拓宽新型诚信教育方法的实践机会和场景。


白岩松说过的一段话,虽然是大白话,却切中要害:“中国人不缺德,缺的是让‘德’展现出来的制度保障和社会环境。也就是说,制度没进步到让大众能展现道德的程度。道德不是让人性变好,而是约束人性中的负面欲望,让人扬善弃恶。如何用好的教育、法律、制度和社会环境,把人心中原本存在的善意激发出来。”[15]


在社会信用体系的“技术工具箱”中,拥有征信、诚信评价、个人信用评分(含城市居民诚信分和互联网金融评分等)、信用修复等工具,允许施教者贯彻“人性是首要考虑”的基本原则,细分受教者群体,设计和实施具有针对性的教学方式,甚至可以将居民家庭设计成为基本受教单元。


基于社会信用体系宣贯诚信道德规则,可不必专门建立施教者教师队伍,只要将宣贯贯穿于其它形式的宣传活动和政府服务之中即可。新加坡和日本等国的经验显示,让最基本的道德规则落地可比法律实施方式,基本上不需要教师施教。但是,在道德规则的“社会化过程”中,施教方提供平台化的规则解释窗口和心理咨询服务却是必不可少的。另外,传统道德教曾有过这样的弊病,许多施教者想改变他人,却没能改变自己,道德感召力很弱。采用新型诚信教育方法,可以堵住传统诚信教育方法的漏洞,降低施教者的主观能动性,更多地依靠支撑制度施行的基础设施和技术手段。


值得一提的是,针对我国社会的需要,为此建立规模不大的教师队伍还是必要的,其作用是对社会精英团体或有特殊需要的团体施教。如前所述,如果政府提出的教育方针是将两种诚信教育方法进行叠加,则需要教研人员做好衔接方式设计。


在教学方法或传授方式方面,鉴于新型诚信教育方法的特殊性,在我国现行体制下,系统性的理论建设、技术研发和教学方法创新需要在中央文明委的政策指导下进行。在开展研发工作时,可分阶段和分地区借鉴外国的底线思维方式,在方式方法上不可“一刀切”。


世界上极少有国家在学历教育中设置德育课程,更不可能细分到诚信教育,而且并不是每一所大学都设置道德哲学课程。在社会文明程度较高和强调契约精神的国家,并不见诚信教育的踪影,政府和社区从不举办诚信教育活动,议会或政府财政都不会为诚信道德建设拨款。


一个国家不对其国民实施诚信道德教育,不可判断其国民就失信欺诈成性,不存在这样的相关关系。也就是说,许多国家不开展诚信道德教育,只用诚信道德规则体系兜底,也能铸成当地的诚信文化和文明。


不过有一个现象值得注意,先后做过世界列强老大的英国和美国,倒是在它们的历史上有过开展“道德重建”运动的记录。例如,在1787到1886年期间,英国开展过百年“道德重建”运动,奠基了该国的中产阶级文化。美国政府则是在1906年开展了大规模的“食品安全全国大检查”运动,整顿了该国的市场经济秩序。美国食品药品监督管理局就诞生于那场运动,由它主导建立起该国的食药监制度。


依据外国取得的经验,如果基于节省人力物力的降低成本考虑,我国可以将新型诚信教育方法调谐或压缩成“保底线”和“捎带”方式。只随着城市信用体系和行业信用体系建设工作的推进,加大诚信道德规则的传播强度。在政府的市场和金融信用监管措施实施过程中,提供带有告知、公示、解释、辅导和咨询性质的窗口或平台服务。


但是,采用这种方法是有前提条件的,即大量编写出版宣传诚信道德规则内容的出版物,权威部门提供可供网上查询的便利,包括提供相关内容的APP,甚至奖励开发“诚信英雄大战失信魔鬼”类的游戏软件。全国公共信用信息共享平台及其门户网站应该发挥更强有力的宣传作用。


鉴于新型诚信教育方法的道德规则实践特征,在教学方法上,将诚信教育技术化和工程化是个好办法。因为工程方法具有设想、设计、运筹、计划、预算、施工、辅导、管理、监测、调谐、验收的完整实施过程,能编制指标对诚信教育的社会效果进行衡量和修正。犹如评价营商环境的方法,在当今的大数据环境下,采用工程方法可对商业伦理和社会道德建设进行量化度量。


五、

结语


中国的崛起包括中华文明的复兴,道德规范是文明的核心。因此,上承中国文化和中华文明建设,下接我国社会道德和商业伦理的重建,诚信道德建设的意义重大。随着社会信用体系建设工作的推进,必然构建起诚信道德规则体系。诚信道德规则将重塑适应信用经济时代和全球化的商业伦理,成为营商环境改善的基石,还在维护社会公德方面发挥法律起不到的作用。


当前,社会信用体系已成为我国社会道德重建工作的主要抓手,诚信道德建设还提供了具体的切入点和突破口,为设计社会道德重建的技术路线提供了要素、工具和经验,从一个角度回应了如何实现中华文明复兴的方法和路径相关提问。


“工欲善其事,必先利其器”。要使诚信道德规则落地施行,并能达到深入人心和习惯遵行,就需要对传统诚信教育方法进行革命性的改造,下力气研发新型诚信教育方法,设计和实施新型诚信教育工程。


利用社会信用体系建设取得的成果,由社会信用体系提供技术和数据支撑,创新诚信教育方法,是诚信道德教育工作改革的方向。在即将开启的十四五规划期,让社会信用体系顺势发挥其在精神文明建设方面的作用。


除了一般教育功能之外,新型诚信教育方法还拥有两个特殊优势:


(1)社会信用体系建设在“条块”两个方向展开,失信惩戒机制不断完善,能将全民拉入其中,直至实现无死角的全社会普及;


(2)能利用社会信用体系的信用信息基础设施和社会大数据环境,实现诚信教育细分化和数字化,再取得非教育学传统的脑科学和行为心理学等学科的配合,允许诚信教育方法具有很强的针对性和可调谐性。很明显,这两点都要由社会信用体系提供支撑才能实现,新型诚信教育方法必须紧紧依靠社会信用体系。


当然,创新诚信教育方法不意味着扬弃传统,褒扬古代诚信传统或相关宗法教条也是有用的,它会使民族的诚信道德具有神圣起源地位。欲使新旧方法相结合,要研究叠加方式和怎样形成合力,还需要政府的新政策支持。建议中央文明委就此出台指导意见,部际联席会议的党团和教育部门成员单位大力支持并投入研发,尽快开发出新型诚信教育方法并进行实验,为未来推出新型诚信教育工程奠定基础。